(原标题:2024年中国数据中台行业技术环境分析 多元技术融合创新趋势【组图】)

图片来源于网络,如有侵权,请联系删除
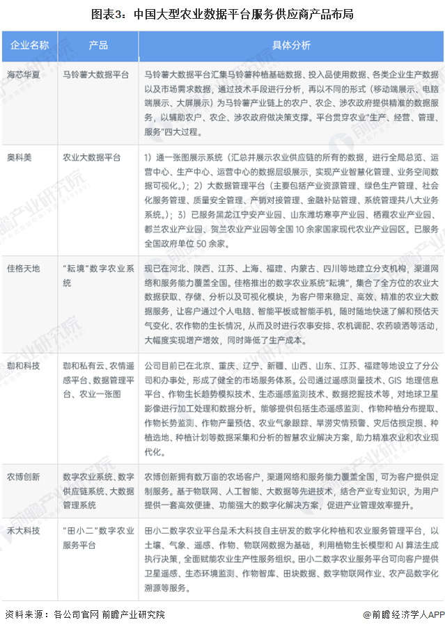
行业主要上市公司:阿里巴巴(9988.HK)、腾讯控股(0700.HK)、用友网络(600588.SH)、金蝶国际(0268.HK)、亚信科技(1675.HK)、浪潮数字企业(0596.HK)、普元信息(688118.SH)、星环科技(688031.SH)等

图片来源于网络,如有侵权,请联系删除
本文核心数据:数据中台技术架构;数据中台相关专利申请量;数据中台专利技术研发方向;数据中台技术趋势
产品演变历程:历经四个阶段
早期数据统计阶段,企业利用RDBMS做日常简单数据处理;随着数据仓库理念提出、专业书籍出版及相关产品涌现,为企业经营分析夯实基础;2000年来互联网浪潮催生海量数据,Hadoop等大数据技术崛起,企业纷纷搭建大数据平台应对各种业务产生的数据;2015年后数据中台概念渐趋成熟,因聚焦数据应用、强调业务闭环契合数字化转型需求,备受企业推崇,开启全新数据应用里程碑。
技术架构多层分工
数据中台技术架构主要包括:数据源层、数据采集层、数据存储层、数据计算层、数据治理层、数据服务层,具体如下:
专利申请热度高
2015-2023年,我国数据中台行业相关专利的申请数量及公开数量均呈现稳定增长趋势,2023年,中国数据中台行业相关专利申请2456项,同比增长17.7%,公开专利29.1项,同比增长10.7%;2024年截至12月7日,专利申请、公开量分别为1579项、2649项。
注:1)通过incoPat平台搜索相关关键词“数据中台”、“Data Middle Platform”等;2)专利行业分类归属于“信息传输、软件和信息技术服务业”;3)公开国指定为中国;4)专利状态为有效、审中或PCT有效期内;5)统计时间为2024年12月7日;6)专利公开和专利申请相比有一定滞后,一般发明专利在申请后3~18个月公开,实用新型专利和外观设计专利在申请后1~15个月公开。
效率提高为主要研发方向
根据IncoPat的数据显示,2023年以来,中国数据中台专利的技术目的主要为效率提高、准确性提高、速度提高和安全提高等,其中效率提高技术专利申请数量最多,2024年截至12月7日为885项;说明,数据处理流程优化、资源管理与调度算法优化、数据共享与流通加速等方向是数据中台研发的主要方向。
技术趋势为多元融合创新
数据中台技术创新趋势表现为云原生架构深化、数智融合加强、自助服务与分析能力提升、数据安全与合规技术强化以及多技术融合发展。
更多本行业研究分析详见前瞻产业研究院《中国数据中台行业市场前瞻与投资战略规划分析报告》
