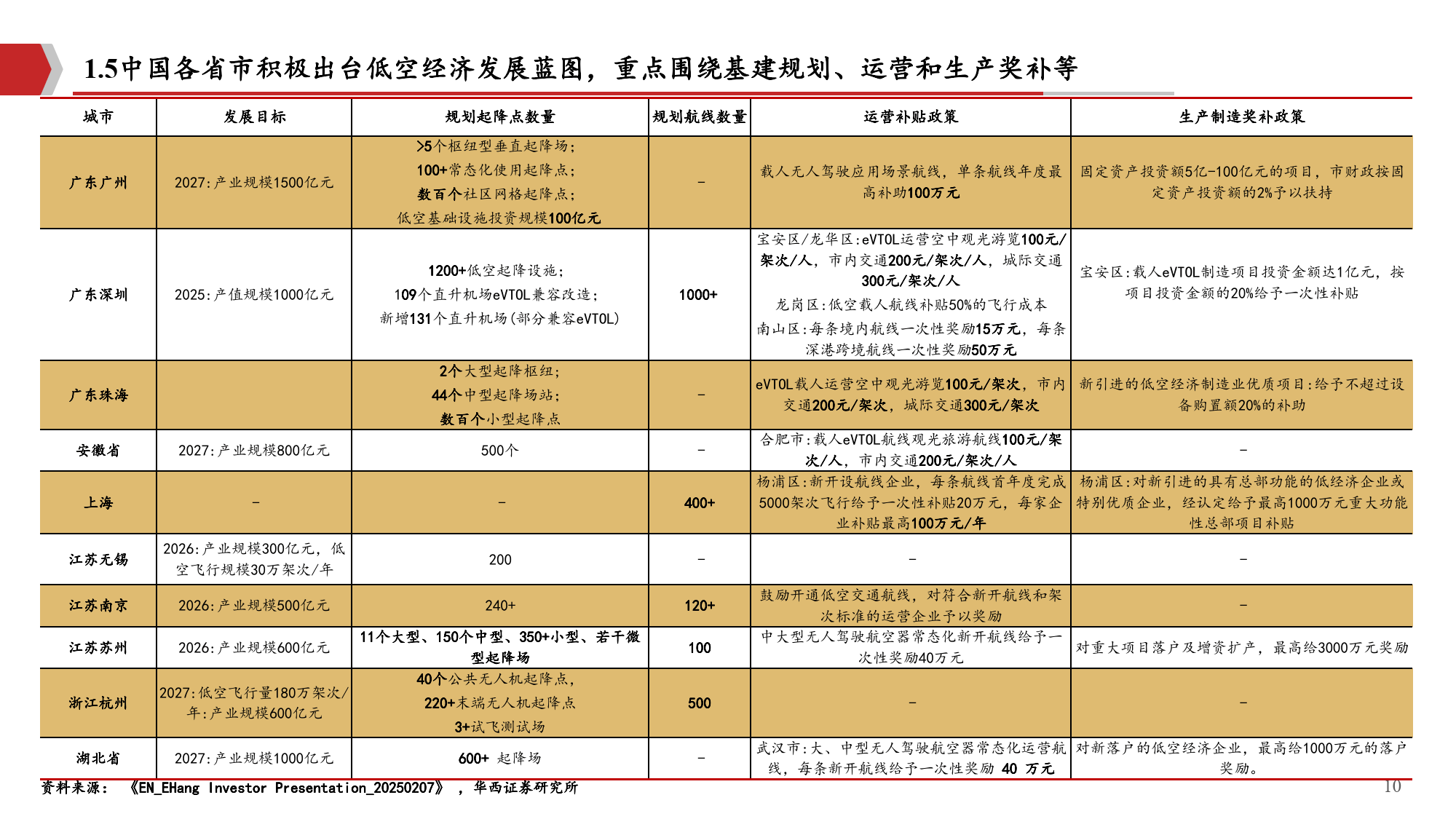
(原标题:【投资视角】启示2025:中国低空物流行业投融资及兼并重组分析(附投融资事件、产业基金和兼并重组等))

图片来源于网络,如有侵权,请联系删除
行业主要上市公司:洪都航空(600316);中直股份(600038);中信海直(000099);航天彩虹(002389);纵横股份(688070);顺丰控股(002352);美团(HK:03690);京东集团(HK:09618);韵达股份(SZ:002120)等

图片来源于网络,如有侵权,请联系删除
本文核心数据:低空物流行业投融资规模;代表性企业融资事件;兼并重组

图片来源于网络,如有侵权,请联系删除
1、低空物流行业投融资热度处于较低水平
根据IT桔子,我国低空物流行业投融资事件发生较少,投融资规模较小。2016-2020年,低空物流行业投融资热度一般,投资事件和投资金额基本保持平稳,2021年投融资金额增加至6.8亿元,2022-2023年投融资事件和2020年之前水平保持一致。2024年全年投融资事件增加至3起,投资金额骤增至22.7亿元。截至2025年4月21日,低空物流行业融资事件发生1起,投资金额为3亿元。
2、低空物流行业投融资轮次集中在早期
从低空物流行业的投资轮次分析,行业投融资轮次以早期为主,主要集中于A轮融资和天使轮融资。这表明低空物流行业尚处于发展初期,大量创新型企业正崭露头角,积极寻求资金支持以推动技术研发和市场拓展。大量初创企业正积极探索低空物流技术的应用,如无人机的优化等。这些早期融资轮次为企业提供了必要的资金,助力其在技术创新上不断突破,提升无人机的性能和效率,同时也有助于企业拓展市场,寻找合适的应用场景和商业模式。
3、低空物流行业投融资集中在浙江、北京和上海
从低空物流行业的企业融资区域来看,目前浙江地区的融资数量最多,截至2025年4月均累计达到7起,主要是位于杭州的迅蚁科技产生数轮融资事件所致;其次为北京和上海地区,投融资事件分别为3起、2起。
4、低空物流行业投融资方向聚焦无人机配送
2016年-2025年低空物流行业的主要投融资事件如下所示:
5、低空物流行业投资者以投资类企业为主
根据对低空物流行业投资主体的总结,目前行业的投资主体以资本类组织机构为主,占比达92%,代表性投资主体有红杉中国、九合创投等;实业类的投资主体有宁德时代等少数几家,占比8%。
6、低空物流行业的产业投资基金较多
通过在中国证券投资基金业协会中搜索“低空物流”,暂无相关私募基金;搜索“无人机”,查询到两条信息;搜索“航空”,查询到91条信息。具体信息部分汇总如下:
7、低空物流相关企业纵向收购扩大业务领域成主流
2016-2025年中国低空物流行业兼并与重组事件部分汇总如下所示:
8、低空物流行业投融资及兼并重组总结
我国低空物流行业投融资热度处于较低水平,过去几年,我国低空物流行业投融资主要集中在浙江、北京和上海地区,以资本类投资机构为主进行行业投资。从并购角度上看,大多是通过纵向收购扩大业务领域。
更多本行业研究分析详见前瞻产业研究院《全球及中国低空经济产业发展前景展望与投资战略规划分析报告》
