行情回顾
过去一周(2025.7.14-2025.7.18),中信机械行业上涨2.81%,表现处于上游,在所有一级行业中涨跌幅排名第5。具体来看,工程机械上涨1.24%,通用设备上涨4.71%,专用设备上涨2.88%,仪器仪表上涨1.82%,金属制品上涨2.86%,运输设备上涨0.45%。
雅下水电工程开工+中国雅江集团成立,1.2万亿水电工程建设拉开序幕。1)总理官宣雅下水电工程开工。7月19日,国务院总理出席雅鲁藏布江下游水电工程(雅下工程)开工仪式并宣布工程正式开工。雅下水电工程于2024年12月获政府核准,该工程主要采取截弯取直、隧洞引水的开发方式,建设5座梯级电站,总投资约1.2万亿元。工程电力以外送消纳为主,兼顾西藏本地自用需求。2)新央企中国雅江集团成立。7月19日,经国务院批准,组建中国雅江集团有限公司,由国务院国有资产监督管理委员会代表国务院履行出资人职责,列入国务院国有资产监督管理委员会履行出资人职责的企业名单,新央企成立用于保障雅下水电工程顺利建设运营。我们认为,掘进设备、工程机械设备、凿岩工具以及水电设备有望受益。
核聚变产业持续推进,瀚海聚能在成都研发中心举办HHMAX-901主机建成暨等离子体点亮仪式。7月18日,中国首家直线型场反位形可控核聚变公司――瀚海聚能在成都研发中心举办HHMAX-901主机建成暨等离子体点亮仪式,这标志着我国聚变实验装置再添新军,同时也代表直线型场反位形可控核聚变技术从实验室正式迈向应用端。本次点亮的HHMAX-901,从2024年6月开始立项,8月正式开始启动物理设计,参数对标国际领先的同类装置,经过多次物理与工程上的设计迭代,于2025年2月正式固化设计,进入工程建造阶段,先后完成了装置的全部真空系统以及支撑系统的建造、装配,并通过了真空检漏以及绝缘耐压测试。等离子体点亮成功意味着装置已具备后续场反实验基础。HHMAX-901只是瀚海聚能的第一步,公司将在中短期内聚焦核医疗(如硼中子俘获治疗BNCT)、中子成像、核废料处理等“非发电”任务,目标2025年底前形成商业化落地,2026-2028年间形成一定的营收规模。除了在核医疗、中子照相等领域的应用,中子源同时为聚变行业急需的第一壁材料中子辐照测试、氚增殖方案验证等提供实验平台。而在发电部分,瀚海聚能计划从2026年开始规划建造第二代装置,2030年底前与核电业主合作,建设聚变示范电站,完成50MW量级的能量输出。
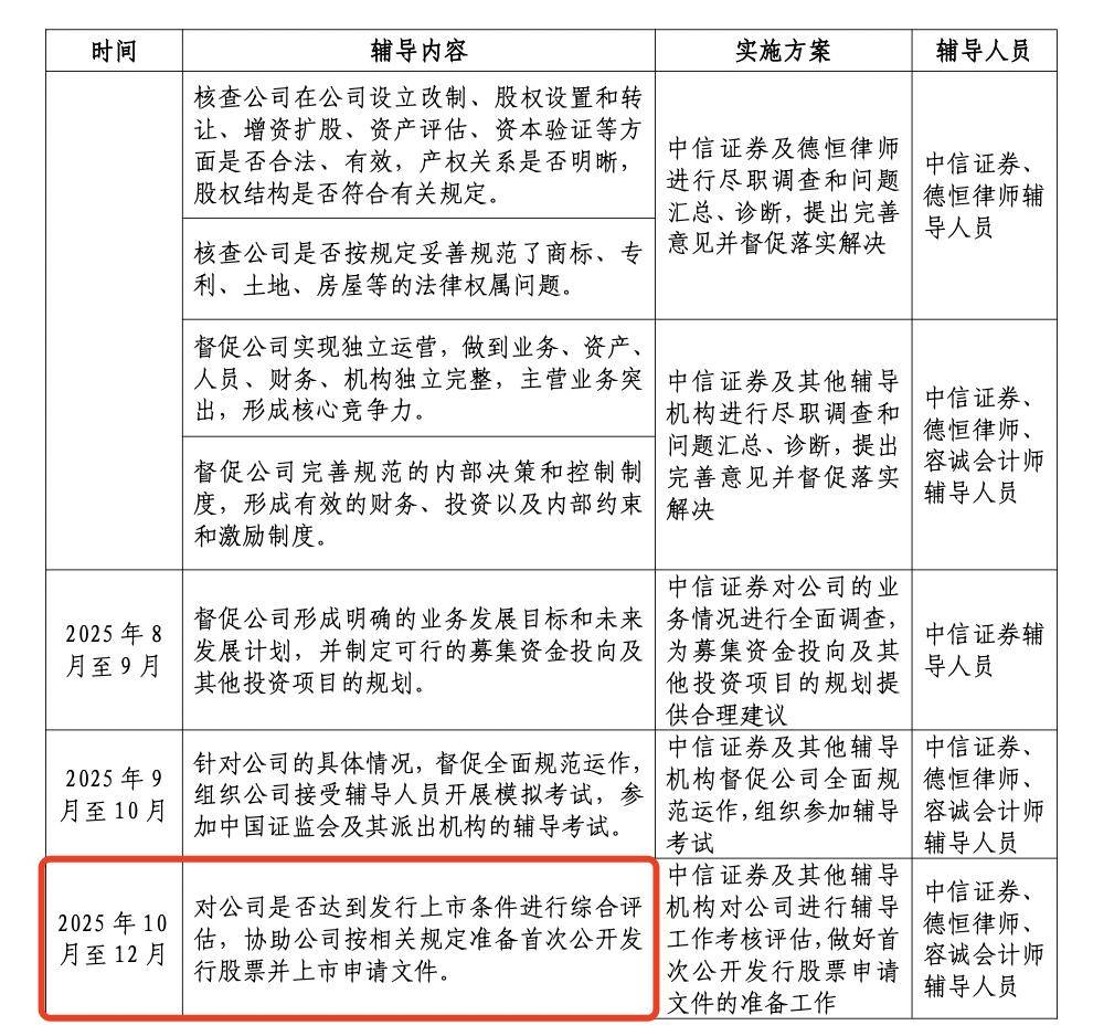
宇树开启上市辅导,关注7月人形机器人密集催化。7月18日,中国证监会官网显示,杭州宇树科技股份有限公司公布“首次公开发行股票并上市辅导备案报告”,拟首次公开发行股票并上市,由中信证券担任辅导机构,辅导签署时间是2025年7月7日。宇树科技成立于2016年,是当前国内人形机器人领域最受关注的创业企业之一。创始人兼CEO(首席执行官)王兴兴研究机器狗起家,专注硬件,产品最早做的是四足机器狗。2023年开始发布人形机器人产品;2024年,其通用人形机器人G1一经推出便引发热议,基础版起售价9.9万元,解决了之前造价昂贵的问题;2025年初,宇树科技的Unitree H1和G1人形机器人上线后迅速售罄。根据上市辅导备案报告,宇树科技控股股东、实际控制人为王兴兴,王兴兴直接持有公司23.8216%股权,并通过上海宇翼企业管理咨询合伙企业(有限合伙)控制公司10.9414%股权,合计控制公司34.7630%股权。
投资建议
建议关注:1)工程机械:三一重工、中联重科、徐工机械、柳工、山推股份、恒立液压等;2)通用板块:叉车(安徽合力、杭叉集团)、机床(海天精工、豪迈科技、纽威股份、科德数控、华中数控等)、刀具(华锐精密、欧科亿、鼎泰高科、新锐股份等);3)人形机器人:建议关注技术壁垒高、价值量高、国产化率低的环节,如总成(拓普集团、三花智控、恒立液压)、轻量化(江苏博云、福赛科技等)、传感器(汉威科技、东华测试、华培动力、安培龙等)、减速器(绿的谐波、中大力德、豪能股份、丰立智能、宏昌科技等)、丝杠(恒立液压、浙江荣泰、福达股份、鼎泰高科等)、电机(鸣志电器、信捷电气、伟创电气、江苏雷利等)、设备(华辰装备、鼎泰高科、津上机床中国)等;4)3C板块:博众精工、快克智能等;5)半导体设备:北方华创、中微公司等;6)能源设备:锡装股份、纽威股份、杰瑞股份、中泰股份、福斯达等;7)科学仪器:皖仪科技、普源精电、优利德等;8)可控核聚变:合锻智能、皖仪科技等;9)其他专用设备:银都股份。
风险提示
宏观经济下行风险、下游需求不及预期、原材料价格波动等。

图片来源于网络,如有侵权,请联系删除
