(原标题:重磅!2025年中国及31省市文旅融合行业政策汇总及解读(全))

图片来源于网络,如有侵权,请联系删除
行业主要上市公司:华侨城(000069.SZ)、张家界(000430.SZ)、三湘印象(000863.SZ)、曲江文旅(600706.SH)、复星旅游文化(01992.HK)、宋城演艺(300144.SZ)等

图片来源于网络,如有侵权,请联系删除
本文核心数据:政策汇总及解读;发展目标分析
1、政策历程图
从“十二五”规划到“十四五”规划,国家政策均坚持大力发展旅游行业,推进重点旅游景区建设,打造有文化特色的旅游景区,推进红色旅游、文化旅游等模式发展。中国文旅融合政策演变如下:
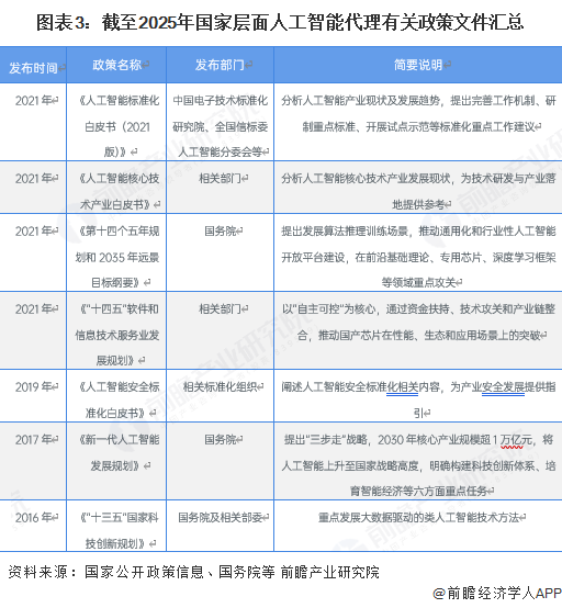
2、国家层面政策汇总及解读
——国家层面文旅融合行业政策汇总
近几年,为推动文旅行业发展,国家层面相继出台支持政策和激励措施,重点推动旅游与文化产业共同发展,构建类型多样、分布均衡、特色鲜明、品质优良的文旅供给体系,促进文化和旅游业态融合、产品融合、市场融合,文旅融合已经上升为国家文化及旅游业发展的重要方向。具体政策如下:
——《“十四五”旅游业发展规划》政策解读
2022年1月,国务院发布《“十四五”旅游业发展规划》,提出到2025年,建设一批世界级旅游景区和度假区,加快红色旅游、乡村旅游等发展。政策主要内容如下:
——《关于促进服务消费高质量发展的意见》政策解读
2024年8月,国务院印发的《关于促进服务消费高质量发展的意见》明确提出“培育壮大新型消费”,将餐饮住宿消费、文化娱乐、旅游消费等泛文旅消费作为挖掘基础型消费潜力、激发改善型消费活力的重要支撑手段。文化产业和旅游产业因为关联性强、耦合度高,是社会总体消费的先导切入,在推动全社会的消费提振,引领带动全社会消费总额扩容、梯度扩容方面发挥着越来越重要的作用,是畅通国内大循环、推动构建新发展格局的必然路径之一。“十五五”期间的文化和旅游发展规划,应充分认识到文旅“一业带多业”的供给侧牵动作用,构建起以文旅为核心的“文旅市场+”多要素多产业深度融合产业链,积极培育文旅新质生产力,不断扩大延伸旅游产业链与交通运输业、农牧业、建筑业、商品零售业及其他一二三的融合发展。
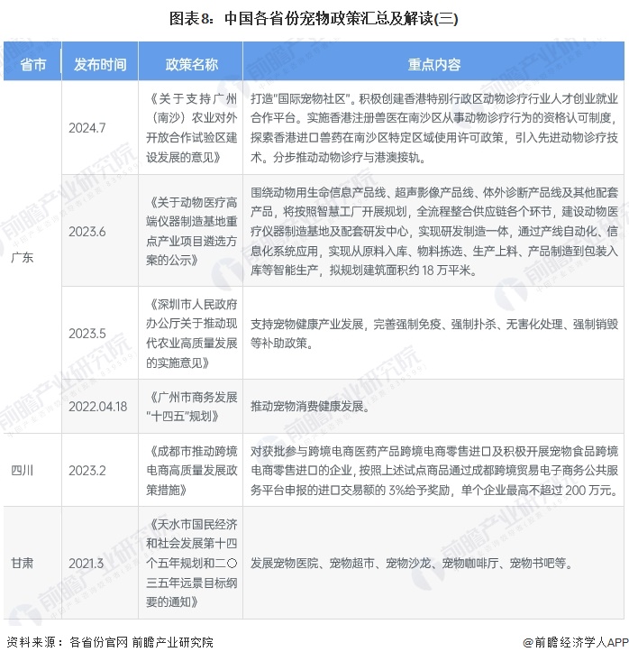
各省市层面的政策汇总及解读
——31省市文旅融合行业政策汇总
我国部分省市文旅融合行业政策汇总如下:
——31省市文旅融合行业发展目标解读
“十四五”期间,主要省市明确了“十四五”期间文旅融合发展目标,重点包括A级及以上景区数量,景区智慧化升级发展方向等。主要省市旅游景区行业发展目标汇总如下:
更多本行业研究分析详见前瞻产业研究院《中国文旅融合行业市场前景预测与投资战略规划分析报告》
