核心观点
2025年年初至10月23日,医药指数(申万)上涨23%,但恒生生物科技指数上涨82%,创新药、CXO等继2021年后首次出现狂飙式上涨,A+H股约88支个股翻倍以上涨幅,其中包括三生制药、信达生物、药明生物、翰森制药、舒泰神、一品红、热景生物、迈威生物、益方生物等,归因于国产创新药国际地位崛起及相关产业链离不开中国。2026年行业判断:从产业趋势、行业政策、估值水平、调整周期、筹码结构等多维度支撑创新药仍有大机会。正文从2025年创新药核心管线研发进度、全球授权出海deal、全球生物医药投融资情况、医疗器械前沿技术突破等进行全面分析,2026年创新药出海仍为主线。看好的子行业排序分别为:创新药>CXO及科研上游>医疗器械>医疗服务>中药>药店等。
为什么2026年创新药仍将是投资主线?主要原因是创新药国际地位有赶超之势、BD出海井喷式增长、市值空间大及业绩进入扭亏盈利阶段等,新一代ADC+2.0IO及小核酸等将是创新药重点方向。1)国际学术地位重磅突破。2025年ASCO大会上,中国公司口头报告73项占大会总体16%、LBA占大会总体20%,其中ADC与双抗口头报告数据占比近50%;2025年ESMO大会上,国产新药LBA约21项,占大会总体超过18%,较2024年7项爆发式增长,说明中国学术影响力的提升;2)创新药出海金额和数量再创新高。2025Q1~Q3license-out交易共103笔超2024年全年数量,交易总金额达920.3亿美元,同比增长77%;TOP MNC从中国BD交易数量占全球总数量20%、总金额占比达到39%;3)市值空间大。24年全球创新药规模1.1万亿美元,假设2030年增长至1.5万亿美元,未来通过BD全球市占率达到30%,按照12%分成,20倍PE计算,可贡献7.8万亿元人民币市值,对应当前A+H股创新药总市值2.6万亿元人民币,还有200%市值空间;4)国内商业化及BD出海驱使其实现扭亏盈利进入收获期。多元化盈利模式大大提高创新药企扭亏为盈的可能性,2025-2027年百济神州、信达生物、康方生物及泽�Z制药等实现报表端扭亏为盈;5)国内政策如医保谈判、商保等全力支持创新药。十五五规划明确提出全力支持生物制造及创新发展,2025年医保谈判通过形式审查310个,较2024年249个明显增加。商保初步形式审查的目录外产品有121款,为创新药放量打开空间;6)新一代ADC+2.0IO及小核酸等为创新药战略性方向。
科研服务上游及CXO业绩拐点明确,为何2026年有望持续趋势向上?据Frost&Sullivan报告,2024年全球研发投入为2776亿美元,预计到2030年将攀升至4761亿美元,复合增长率9.4%;在美元降息背景下和关税政策预期趋稳的情况下,海外CXO公司在2025Q2大多数上调全年业绩指引。外部环境分析:在美联储降息背景下,全球医疗健康投融资数据24Q1-2起开始恢复、2025年趋势确认;随新技术XDC、双抗、多肽、CGT、TPD崛起,全球创新药临床批件高达10509个不断创新高;美国生物安全法落地,海外经营环境稳定、龙头公司海外收入占比稳步提升。国内环境分析:中国医疗健康投融资数据2025Q1-2起开始恢复,2025Q1-Q3,信达生物、康方生物及科伦博泰等约63家配股合计融资535亿港币,随联交所IPO宽松及科创板重启等致使融资环境大幅改善。重点推荐三个方向:1)科研服务上游建议关注:
皓元医药、百奥赛图、药康生物、纳微科技、奥浦迈、百普赛斯、毕得医药、金斯瑞等;2)新药物分子如多肽、ADC等CDMO商业化订单释放带来业绩高增。建议关注:药明合联、药明康德、凯莱英、皓元医药等;3)海外国内投融资改善情况下CRO需求恢复,国内供给出清后头部有望份额提升。建议关注:康龙化成、泰格医药、普蕊斯、诺思格等。
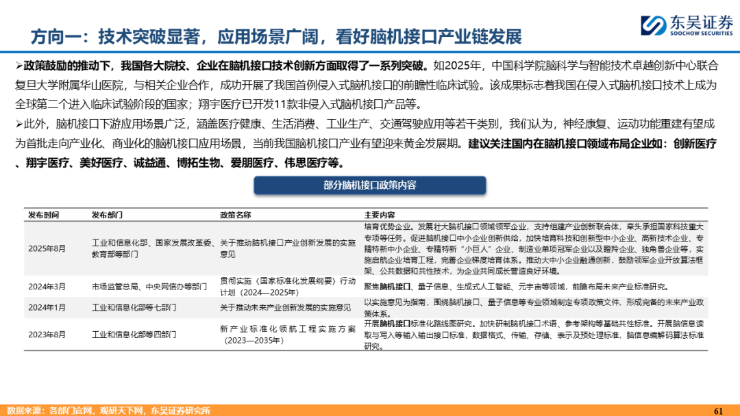
医疗器械板块股价处于低位,看好创新+自主可控+出海多线驱动。马斯克创立的Neuralink为侵入式脑机接口代表,由机器人“R1”操作植入物“N1”植入大脑区域。2024年1月完成首例人类大脑设备植入手术后、2025年计划植入20-30例、推出脑机接口产品Telepathy,可读取大脑信号转化为操作指令其估值高达90亿美金;十五五规划明确提出脑机接口方向,国内三博脑科、诚益通、翔宇医疗等多家公司积极布局。另外,全球医疗器械市场持续发展,国产厂家在海外不断开疆拓土,国内市场医疗设备招采有望逐步恢复,前期渠道库存基本消化完毕,看好国产设备高端产品持续突破,建议关注迈瑞医疗、联影医疗、华大智造、聚光科技等。
建议关注:A股:恒瑞医药、百利天恒、信立泰、科伦药业、泽�Z制药、迈威生物、热景生物、药明康德、皓元医药、联影医疗
H股:百济神州、三生制药、康方生物、信达生物、科伦博泰、和黄医药、药明合联、诺诚健华
风险提示:研发进展不及预期;商业化推进不及预期;海外审批或收益不达预期;集采风险,药品和耗材降价超预期风险;国际地缘政治风险等。

图片来源于网络,如有侵权,请联系删除
