(原标题:华熙生物:前三季度业绩双降计提减值准备超九千万元 联营企业或以子公司自居现疑云)

图片来源于网络,如有侵权,请联系删除
《金证研》北方资本中心 亚一*DL/作者 夕山 映蔚/风控

图片来源于网络,如有侵权,请联系删除
2025年3月份以来,华熙生物科技股份有限公司(以下简称“华熙生物”)董事长带动整个管理层重回业务一线、重返创业状态。在此背景下,2025年前三季度,华熙生物却业绩“双降”,实现营收31.63亿元,同比下滑18.36%,归母净利润2.52亿元,同比下滑30.29%。不仅如此,2025年前三季度,华熙生物计提信用减值损失和资产减值损失共计9,230.88万元。

图片来源于网络,如有侵权,请联系删除
而早在2023-2024年,华熙生物营收及归母净利润也现负增长,扣非ROE自2020年起不足15%且截至2024年已下滑至1.57%。华熙生物上市后于2021年7月5日股价达“峰值”,而2021年7月5日至查询日2025年10月29日,华熙生物股价跌幅超80%。另外,2022年,华熙生物收购一家子公司控制权并形成1.78亿元商誉,而该标的2024年亏损,且同期期末超七千万元商誉计提减值准备。2025年上半年,该标的净利润回正,却仅百万余元。
值得注意的是,华熙生物2023年处置一家子公司控制权,而处置后该原子公司成为华熙生物持股40%的联营企业,而招聘平台披露的公司简介显示,该联营企业为华熙生物子公司。另一方面,华熙生物曾在药监局抽检中被限期整改、子公司因虚假宣传遭罚款的情形,或同样值得关注。
一、业绩负增长且股价较历史峰值下跌超80%,扣非ROE呈下滑趋势
就业绩表现来看,科创板上市公司华熙生物2023-2024年营收连续下滑,到了2025年前三季度,其业绩仍现负增长。此外,2020年起,华熙生物的扣非ROE不足15%,截至2024年降至1.57%。
1.1 2023-2024年营收、归母净利润均下滑,2025年1-9月仍现负增长且降幅均超18%
据华熙生物2019-2024年年报及2025年三季报,2018-2024年,华熙生物营业收入分别为12.63亿元、18.86亿元、26.33亿元、49.48亿元、63.59亿元、60.76亿元、53.71亿元,归母净利润分别为4.24亿元、5.86亿元、6.46亿元、7.82亿元、9.71亿元、5.93亿元、1.74亿元。
根据《金证研》北方资本中心研究,2019-2024年,华熙生物营业收入增速分别为49.28%、39.63%、87.93%、28.53%、-4.45%、-11.61%,归母净利润增速分别为38.16%、10.29%、21.13%、24.1%、-38.97%、-70.59%。
2025年1-9月,华熙生物的营业收入为31.63亿元,较上年同期增长-18.36%,归母净利润为2.52亿元,较上年同期增长-30.29%。
“问题”刚开始。
1.2 扣非ROE于2018-2019年超20%,2020年起不足15%且截至2024年已下滑至1.57%
据华熙生物2019-2024年年报,2018-2024年,华熙生物的扣除非经常性损益后的加权平均净资产收益率(以下简称“扣非ROE”)分别为24.17%、23.83%、11.84%、12.38%、13.83%、6.88%、1.57%。
可见,2020年起,华熙生物的扣非ROE不足15%且截至2024年已下滑至1.57%。
另外,华熙生物的股价自2021年7月5日起呈下跌趋势。
1.3 上市以来股价峰值至2025年10月29日收盘价跌幅超80%,近两年一期机构投资者数量较2022年下滑
需要先说明的是,华熙生物股票于2019年11月6日在上海证券交易所科创板上市,发行价格为47.79元/股。
据东方财富Choice数据,在后复权情况下,2019年11月6日,华熙生物开盘价、收盘价分别为78元/股、85.1元/股。截至查询日2025年10月29日,华熙生物的股价在2021年7月5日达到峰值315.8元/股,当天收盘价为306.69元/股。
在后复权情况下,截至查询日2025年10月29日,华熙生物收盘价为55.16元/股。其中,华熙生物股价从峰值315.8元/股至查询日2025年10月29日的涨跌幅为-80.3%。
并且,华熙生物机构投资者数量变化或值得关注。
据东方财富Choice数据,2019-2024年及2025年1-6月,华熙生物的机构投资者数量分别为415家、117家、248家、429家、215家、162家、169家。
换言之,自上市以来,华熙生物的机构投资者数量在上市当年即2019年、2202年超400家,而后2023-2024年及2025年上半年较2022年下滑。此外,华熙生物2023-2024年营收、归母净利润连续负增长,且2025年1-9月仍现负增长。而华熙生物扣非ROE自2020年起不足15%,且截至2024年已下滑至1.57%。需要提及的是,华熙生物于2019年11月于科创板上市,在后复权的情况下,2021年7月5日,其股价达到峰值315.8元/股,当天收盘价为306.69元/股。而2021年7月5日至查询日2025年10月29日跌幅超80%。
二、超两亿元置入子公司进军动物源胶原蛋白领域,标的业绩下滑且计提超七千万元商誉减值准备
商誉一定程度反映出企业通过并购发展的业务模式。此方面,华熙生物2022年收购一家企业51%股权,称该收购系进军动物源胶原蛋白领域并形成1.78亿元商誉。而2024年,前述收购标的亏损,且同年年末商誉计提减值准备超七千万元。2025年,该子公司的净利润虽回正,但仅百万余元。
2.1 2022年4月签署合同以2.33亿元收购益而康51%股权,同年11月纳入合并范围
据华熙生物2024年年报,北京益而康生物工程有限公司(以下简称“益而康”)系华熙生物直接持股51%的子公司。
据市场监督管理局数据,截至查询日2025年10月29日,华熙生物对益而康持股51%。
华熙生物2022年年报显示,2022年4月15日,华熙生物与中煤地质集团有限公司(以下简称“中煤集团”)正式签署《产权交易合同》,以2.33亿元收购益而康51%的股权。2022年11月1日,华熙生物取得益而康控制权,将其纳入合并范围。
官宣显示,上述股权交易的转让底价为1.25亿元。
据全国产权行业信息化综合服务平台,“益而康51%股权”的成交价为2.33亿元,成交时间为4月22日。且该项目转让底价为1.25亿元,披露起始日为2022年1月4日。
需要注意的是,截至购买日,益而康净资产公允价为5,482.24万元。
2.2 上述收购形成1.78亿元商誉,并称通过收购益而康进军动物源胶原蛋白领域
据华熙生物2022年年报,华熙生物收购益而康的购买日为2022年11月1日。截至购买日,益而康的净资产公允价值为10,749.49万元,其中,少数股东权益公允价值为5,267.25万元,取得的净资产公允价值为5,482.24万元。
截至购买日,益而康的净资产账面价值为8,740.92万元,其中,少数股东权益账面价值为4,283.05万元,取得的净资产账面价值为4,457.87万元。
据2022-2024年年报及2025年半年报,华熙生物通过收购益而康51%的股权,正式进军动物源胶原蛋白领域,新增胶原蛋白海绵和人工骨两项产品管线。益而康的业务为胶原蛋白海绵和人工骨产品生产、研发及销售。
另外,2022-2024年及2025年上半年各期末,华熙生物收购益而康的商誉原值均为1.78亿元。
2022年,华熙生物不涉及业绩承诺的完成情况及其对商誉减值测试的影响。2023-2024年,华熙生物均不存在“形成商誉时存在业绩承诺且报告期或报告期上一期间处于业绩承诺期内”。
需要注意的是,2024年,益而康亏损。
2.3 2024年益而康亏损同期期末计提商誉减值准备7,408.88万元,2025年上半年净利润回正
据华熙生物2022-2024年年报及2025年半年报,2022年11月1日至2022年12月31日,益而康的营业收入、净利润分别为1,186.66万元、436.83万元。
2023-2024年及2025年1-6月,益而康的营业收入分别为5,631.55万元、3,936.21万元,净利润分别为1,117.6万元、持仓个股情况,以及个股业绩可以写进。
2025年1-6月,益而康的营业收入为1,459.14万元,净利润为125.65万元。
还需说明的是,2024年,华熙生物对收购益而康形成商誉计提了7,408.88万元的减值准备。
且华熙生物2023-2024年年报显示,2023-2024年,益而康商誉资产组构成保持一致。2023-2024年各期末,“益而康”项目的账面价值分别为2.03亿元、3.7亿元,可收回金额分别为3.99亿元、2.25亿元。
简言之,华熙生物2022年以2.33亿元收购益而康51%股权并于同年11月将益而康纳入合并范围。华熙生物该称通过收购益而康进军动物源胶原蛋白领域并形成1.78亿元商誉,且或涉及业绩承诺。然而,收购后,益而康2024年的业绩大幅下滑,亏损564万元,2025年上半年净利润回正,却仅百万余元。此外,截至2024年末,华熙生物上述收购计提商誉减值准备7,408.88万元。
三、控股子公司“变身”联营企业或上演经营混淆异象,公开招聘自称系华熙生物子公司现疑云
股权转让在商业活动中较为常见,根据持股目的不同,有的中途退出,有的长期持有。值得关注的是,2023年,华熙生物处置一家子公司控制权后,该原子公司成为华熙生物的联营企业,而2024年,该联营企业与华熙生物子公司上演经营混淆异象。
3.1 驼驼宝润原系华熙生物子公司,2023年处置其控制权后系华熙生物持股40%的联营企业
据华熙生物2021年年报,截至2021年末,深圳驼驼宝润生物科技有限公司(以下简称“驼驼宝润”)系华熙生物新设立的四级子公司。
另外,华熙生物2023年年报显示,驼驼宝润系华润生物三级子公司。需要说明的是,2023年,华熙生物处置了驼驼宝润的控制权。其中,华熙生物处置子公司驼驼宝润收到的现金净额为-99.41万元。
处置后,驼驼宝润系华熙生物的联营企业。
据华熙生物2024年年报,驼驼宝润系华熙生物的联营企业,且2024年,华熙生物向驼驼宝润追加投资400万元,同期,权益法下确认的投资损益为-182.34万元。截至2024年末,华熙生物对驼驼宝润长期股权投资余额336.69万元。
据市场监督管理局数据,驼驼宝润成立于2021年2月8日,2023年12月11日变更前,深圳市小橙生物科技有限公司(以下简称“小橙生物”)、山东华熙科茵生物科技有限公司(以下简称“华熙科茵”)对驼驼宝润分别持股49%、51%。变更后至查询日2025年10月29日,华熙科茵、贵州浩哲晨商贸有限公司(以下简称“贵州浩哲”)、北京创非凡商贸有限公司(以下简称“创非凡”)、小橙生物对驼驼宝润分别持股40%、10%、11%、39%。
需要指出的是,据华熙生物2024年报及市场监督管理局数据,华熙科茵系华熙生物子公司。
也就是说,2023年12月进行股东变更后,驼驼宝润成为华熙生物持股40%的联营企业。且变更后,驼驼宝润不存在持股比例超50%的股东,华熙生物间接持股40%系其第一大股东。
在此背景下,再来关注驼驼宝润的联系方式。
3.2 2024年驼驼宝润邮箱后缀为“bloomagebiotech.com”,该域名的主办单位为华熙生物子公司
据华熙生物2024年年报,华熙生物外文名缩写为“bloomage Biotech”,且其网址为https://www.bloomagebiotech.com/。且北京华熙海御科技有限公司(以下简称“北京海御”)系华熙生物直接持股100%的子公司。
据市场监督管理局,2022-2024年,驼驼宝润的联系邮箱均为jinfang@bloomagebiotech.com。
据工信部,截至查询日2025年10月29日,网站域名“bloomagebiotech.com”的主办单位为北京海御。
即是说,域名“bloomagebiotech.com”归属于华熙生物子公司。
另外,驼驼宝润的人员构成亦值得一提。
3.3 官宣披露驼驼宝润人员未变更,其2/3主要人员或曾系华熙生物的其他核心骨干
据市场监督管理局数据,截至查询日2025年10月29日,驼驼宝润主要人员包括总经理陈小龙、监事陈杨、执行董事孙京军,且其未发生人员变更。
而上述3人中,据华熙生物签署于2021年3月10日的《2021年限制性股票激励计划激励对象名单(截止首次授予日)》,陈杨、孙京军均作为华熙生物其他核心骨干参与股权激励。
进一步研究发现,驼驼宝润在公开招聘平台自称系华熙生物子公司。
3.4 招聘平台显示驼驼宝润为华熙生物子公司,其申请的商标涉及产品在华熙生物平台销售
据国家知识产权局数据,截至查询日2025年10月29日,据不完全统计,驼驼宝润作为申请人的商约21项,其中包括名称为“艾小驼”的商标。
据公开招聘平台,截至更新时间为2025年6月9日的招聘信息显示,驼驼宝润招聘“直播运营总监”工作职责包括“负责华熙艾小驼品牌直播团队和新媒体内容团队的搭建及管理”。截至查询日2025年10月29日,驼驼宝润暂无对外招聘的信息,但其“公司简介”披露,驼驼宝润是一家基于华熙生物全球研发能力的品牌创业公司,背靠华熙生物的资金/研发和品牌团队,专注于食品大健康领域的华熙生物子公司。
不仅如此,“艾小驼”系列产品还在华熙生物子公司认证的平台销售。
据认证主体为北京海御的“华熙生物品牌自营店”微信公众平台,截至查询日2025年10月29日商品信息显示,“艾小驼”是华熙生物旗下专研驼乳的子公司,在食品玻尿酸与乳制品的结合应用上开创的新原料食品。华熙生物产业链布局通过“艾小驼”品牌向驼乳行业迈进。且该平台在售产品包括“艾小驼悦净益生菌固体饮料60g”。
简言之,2023年12月,华熙生物处置子公司驼驼宝润控制权,此后驼驼宝润系华熙生物的联营企业,华熙生物系驼驼宝润间接持股40%的第一大股东。而2024年,驼驼宝润联系邮箱的后缀与华熙生物官网网址一致,且该域名的主办单位为华熙生物子公司。
且截至查询日2025年10月29日,市场监督管理局显示,驼驼宝润未发生人员变更,其3名主要人员中的2人,曾在2021年作为其他核心骨干获得华熙生物的激励。此外,公开招聘信息显示,驼驼宝润是专注于食品大健康领域的华熙生物子公司。且“艾小驼”系驼驼宝润持有的系列商标,华熙生物品牌自营店公众平台在售产品包括“艾小驼”品牌产品。
四、曾在药监局抽检中被限期整改,子公司因虚假宣传遭罚款
良好的公司治理结构是高质量上市公司的基础。回看华熙生物,其2024年曾在山东省药品监督管理局的抽查检查中被限期整改,且其子公司2025年因虚假宣传被处罚。
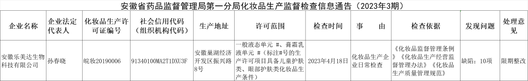
4.1 2020年9月及2024年6月,华熙生物曾在抽查检查中被限期整改
据市场监督管理局数据,2020年9月16日、2024年6月7日,华熙生物在山东省药品监督管理局的抽查检查中均被限期整改。
“问题”还在继续。
4.2 2024年7月,孙公司华熙海瑞曾因电器线路的设计及检测不符合规定遭处罚
据市场监督管理局数据,截至查询日2025年10月29日,杭州华熙海瑞生物科技有限公司(以下简称“华熙海瑞”)的全资股东为北京海御,且其未发生股东变更。
即是说,华熙海瑞系华熙生物的全资孙公司。
据处罚日期为2024年7月16日的滨消行罚决字[2024]第000200号文件,杭州市滨江区消防救援大队对华熙海瑞进行检查时,发现该单位电器线路的设计、敷设、维护保养、检测不符合规定,逾期不改正。根据《消防法》规定,杭州市滨江区消防救援大队决定给予华熙海瑞会议室(一)三处,拍摄间和样品间各一处未穿管敷设的电器线路及连接的照明灯停止使用并处罚款1,600元整的处罚。
问题尚未结束。
4.3 2025年2月,子公司华熙当康因发布虚假内容违反广告法被罚款
据华熙生物2024年年报,杭州华熙当康科技发展有限公司(以下简称“华熙当康”)系华熙生物三级子公司。
据市场监督管理局数据,截至查询日2025年10月29日,华熙当康仍系华熙生物的子公司。
据杭钱塘市监处罚[2025]57号文件,2025年2月21日,华熙当康因2024年9月至10月期间在其天猫平台店铺销售普通食品时在商品详情页发布含有虚假内容的广告,违反了《广告法》第二十八条第二款第(二)项、第(五)项之规定,而被杭州市钱塘区市场监督管理局罚款6,000元。
综上可知,2020年及2024年,华熙生物在曾山东省药品监督管理局的抽查检查中均被限期整改。且2024年7月,华熙生物孙公司华熙海瑞曾因电器线路的设计及检测不符合规定遭处罚。不仅如此,2025年,华熙生物子公司因虚假宣传被罚款。基于上述情形,华熙生物的内控治理或值得关注。
五、结语
自上市以来,不仅扣非ROE呈下滑趋势,华熙生物股价峰值出现在2021年7月5日,而后截至2025年10月29日股价跌幅超80%。且华熙生物2023-2024年营收、归母净利润均下滑,2025年1-9月仍现负增长,降幅均超18%。另一方面,华熙生物曾在药监局抽检中被限期整改、子公司因虚假宣传遭罚款的情形,或同样值得关注。
此外,2022年,华熙生物以超两亿元置入子公司益而康进军动物源胶原蛋白领域,并形成1.78亿元商誉。而益而康2024年的业绩大幅下滑,且亏损564万元,同期期末,华熙生物计提商誉减值准备超七千万元。2025年上半年,益而康净利润回正,却仅百万余元。而联营企业方面,驼驼宝润原系华熙生物子公司,2023年被处置控制权变身成为华熙生物的联营企业。而驼驼宝润2024年的邮箱后缀为“bloomagebiotech.com”,该域名的主办单位为华熙生物子公司。且公开招聘信息显示,驼驼宝润是专注于食品大健康领域的华熙生物子公司,令人费解。
