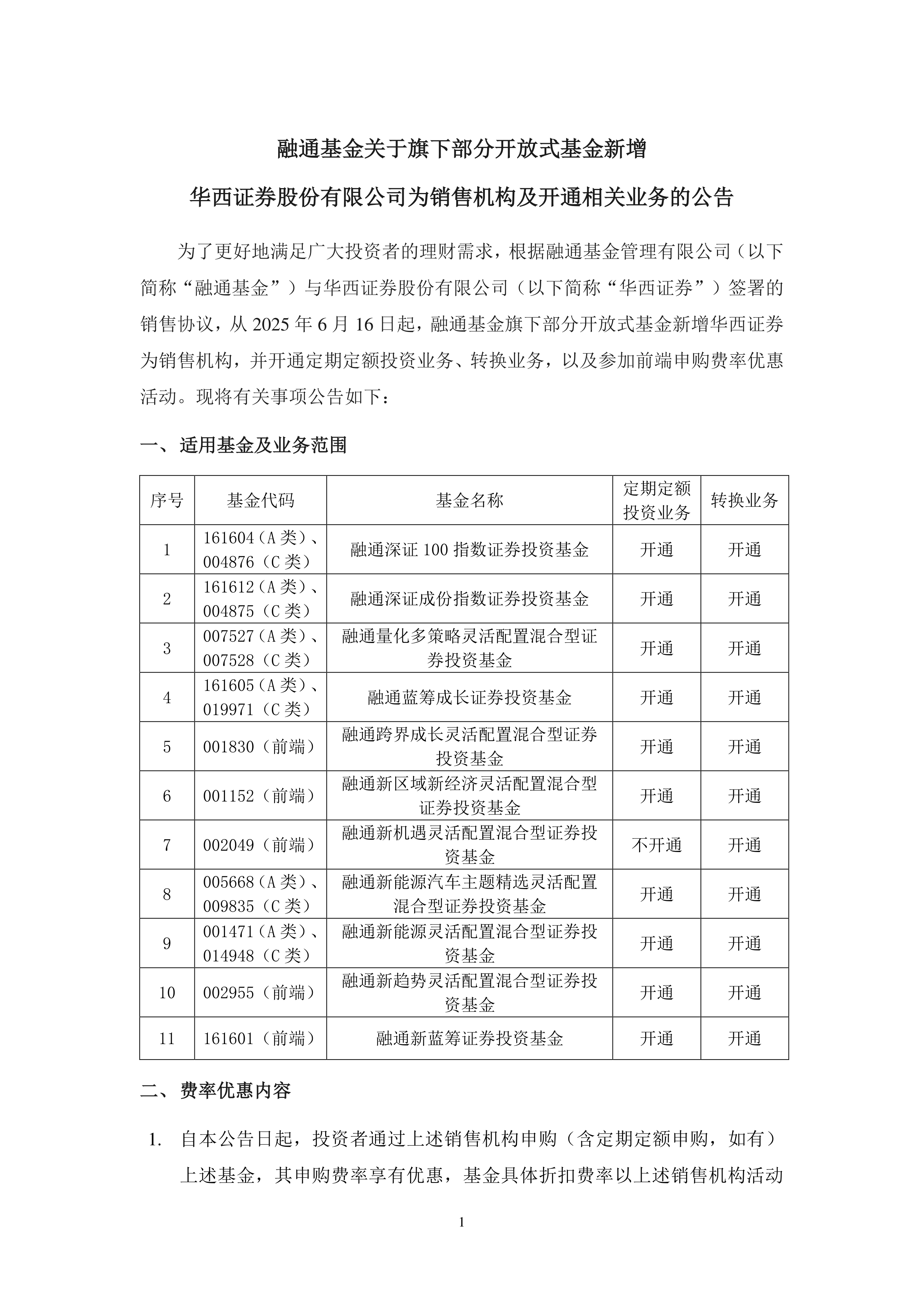
(原标题:广泰真空:股东与同场竞标的供应商“关系网”或存交集 研发项目投入金额或现“不同版本”)

图片来源于网络,如有侵权,请联系删除
《金证研》北方资本中心 含章/作者 廉贞 映蔚/风控

图片来源于网络,如有侵权,请联系删除
2025年12月16日,沈阳广泰真空科技股份有限公司(以下简称“广泰真空”)披露其2025年三季度报。2025年前三季度,广泰真空实现营收3.42亿元,同比增长26.03%%,实现净利润0.77亿元,同比增长27.95%。

图片来源于网络,如有侵权,请联系删除
而回溯历史,2020年12月,邢仕达因看好广泰真空的发展入股广泰真空。次年,一家供应商开始与广泰真空合作,累计与广泰真空交易超四千万元。2019-2020年,该供应商系零人企业,且该供应商背后实控人或与广泰真空股东邢仕达存“交集”。且2025年,广泰真空与该供应商同场竞标,中标人为广泰真空。
另外,广泰真空对其股东兼顾问胡颖履历的信披或“手抖”。且广泰真空一项研发项目2024年的研发投入信披或也现疑云。在此背景下,2024-2025年,广泰真空的审计机构频因执业问题被“点名”。
一、与供应商同场竞标且中标,股东与该供应商背后“关系网”或存交集
回溯历史,2020年12月,邢仕达因看好广泰真空的发展,以9元每股的价格入股广泰真空。次年,一家供应商开始与广泰真空合作。而该供应商与广泰真空合作之前现零人异象。此外,该供应商与广泰真空同场竞标。
1.1 2020年12月邢仕达入股广泰真空,2021年成阳科技成为广泰真空供应商
据广泰真空签署于2025年12月16日的招股说明书(以下简称“签署于2025年12月16日的招股书”),截至签署日,邢仕达持有广泰真空0.89%的股份。
据广泰真空签署于2024年11月29日的《沈阳广泰真空科技股份有限公司股票公开转让并挂牌申请文件的审核问询函回复》(以下简称“签署于2024年11月29日的问询函回复”),2020年12月,邢仕达向广泰真空增资30万股,参考当时时点同行业拟上市公司估值水平,邢仕达与广泰真空商议确定增资价格为9元,且其入股背景为看好广泰真空发展前景,广泰真空为扩大股本,双方协商同意入股。
此外,2007年6月起,邢仕达任沈阳五丰基业房地产开发有限公司(以下简称“五丰基业”)董事长。
且签署于2025年12月16日的招股书披露,截至签署日,邢仕达未在广泰真空任职。
需要说明的是,次年,广泰真空与一家供应商开始合作。
据签署于2025年12月16日的招股书,2023-2024年及2025年1-9月,沈阳成阳科技研发有限公司(以下简称“成阳科技”)分别为广泰真空第三大、第四大、第三大供应商,交易金额分别为1,216.44万元、1,359.03万元、1,265.24万元,占广泰真空当期年度采购额的比例分别为4.03%、5.83%、6.37%,采购内容为炉体及其组件、真空阀、风冷换热系统等。
且签署于2024年11月29日的问询函回复显示,2022年,广泰真空向成阳科技采购炉体及其组件的金额为335.97万元。广泰真空与成阳科技于2021年开始合作。
经测算,2022-2024年及2025年1-9月,广泰真空与成阳科技累计交易金额为4,176.68万元。
“故事”才刚刚开始。
1.2成阳科技由李洪博持股80%股份且无投资人变更,2019-2020年社保缴纳人数均为0人
据市场监督管理局数据,成阳科技成立于2015年12月8日。截至查询日2025年12月23日,成阳科技的法定代表人为李洪博,注册资本为100万元。此外,李洪博、刘婀楠对成阳科技的持股比例分别为80%、20%,且成阳科技无投资人相关的变更记录。
此外,成阳科技2019-2024年年报显示,成阳科技企业联系电话均为138******44,社保缴纳人数分别为0人、0人、9人、48人、29人、31人。
据支付宝平台,截至查询日2025年12月23日,联系电话为“138******44”对应支付宝用户名称为“洪博”,经实名认证后系李*博。
可见,2021年成阳科技开始与广泰真空合作,2019-2024年,成阳科技社保缴纳人数为0人。此外,截至查询日2025年12月23日,李洪博持有成阳科技80%的股份,且成阳科技企业联系电话或归属于李洪博。
再来关注广泰真空股东邢仕达的背景。
1.3 邢仕达、徐成均为民建会成员,盛纳机械曾系徐成控制的企业
据公开平台发布于2020年2月12日的公开信息,彼时五丰基业的董事长邢仕达系民主建国会沈阳市委员会(以下简称“沈阳民建会”)副主委。
此外,认证主体为沈阳民建会的微信公众平台发布于2025年9月24日的信息显示,彼时邢仕达为沈阳民建会副主委。
认证主体为沈阳民建会的微信公众平台发布于2020年5月17日的信息显示,民建“会员之家”位于沈阳市辽中区近海经济区扬帆路10-1号沈阳盛纳中屹集团公司(以下简称“盛纳中屹”),该企业为民建辽中区基层委(以下简称“辽中区民建会”)副主委徐成企业。其中沈阳民建会副主委邢仕达出席揭牌仪式,并展示了现场人员合影照片。
再来关注辽中区民建会成员徐成与成阳科技之间的关系。
据认证主体为辽宁股权交易中心股份有限公司的微信公众平台发布于2019年10月30日的公开信息,沈阳中屹科技有限公司(以下简称“中屹科技)成立于2016年1月27日,坐落于沈阳近海经济区扬帆路10-1号,隶属于沈阳盛纳中屹集团。
认证主体为沈阳市高新技术企业协会的微信公众平台发布于2019年4月2日的公开信息显示,2019年4月1日至4月5日,以“产业集成――工业智能”为主题的2019年汉诺威工业博览会在德国汉诺威展览中心举行,“沈阳盛纳&中屹”亮相展会。
此外,该则信息还显示,沈阳盛纳机械制造有限公司是沈阳市高新技术企业协会秘书长单位,旗下子公司包括中屹科技。且内容附有与“沈阳盛纳&中屹”相关人员的照片。
据认证主体为沈阳市高新技术企业协会的微信公众平台发布于2021年7月6日的信息,截至2021年7月2日,彼时徐成系沈阳市高新技术企业协会秘书长。
据辽宁养老服务网发布于2018年9月30日的公开信息,截至2019年9月17日,彼时徐成系沈阳市高新技术企业协会秘书长。
据认证主体为民主建国会辽宁省委员会的微信公众平台发布于2018年8月16日的公开信息显示,2008年,徐成创办盛纳机械,且截至发布日2018年8月16日,徐成系盛纳机械董事长。
通过前述图片人物对比及相关信息可知,辽中区民建会副主委徐成与盛纳机械的实控人徐成或为同一人。
而据市场监督管理局数据,盛纳机械于2024年10月21日吊销。
“故事”还在继续。
1.4 成阳科技曾被披露为盛纳机械子公司,盛纳机械招聘电话曾指向上述成阳科技使用的电话
认证主体为沈阳市高新技术企业协会的微信公众平台发布于2019年4月2日的信息显示,截止至发布日,成阳科技为盛纳机械旗下子公司。
据发布于2020年3月11日的公开信息,盛纳机械招聘的联系电话为138******44,联系人为李经理。
可知,盛纳机械2020年招聘电话与成阳科技2019-2024年企业联系电话相同,且机主或指向李洪博。
2025年,成阳科技与广泰真空同场竞标。
1.5 成阳科技产品或包括真空炉炉体,2025年与广泰真空同场竞标熔炼炉项目且广泰真空中标
签署于2025年12月16日的招股书显示,广泰真空的主营业务为真空设备的研发、制造与销售,主要产品为真空烧结炉、真空熔炼炉及真空镀膜机等。
据签署于2024年11月29日的问询函回复,烧结炉由炉壳、加热室、真空系统、气动系统、冷却水循环系统、风冷换热系统、保护进料机构、加热电源、控制系统组成,且炉壳由炉体、炉门、铰链等构成。
熔炼炉由熔炼室、准备室、浇铸装置、加热系统、真空系统、气动系统、冷却水循环系统、测温机构、中频电源、加料系统、二次冷却滚筒、收料系统、控制系统。且熔炼室包括炉体、炉盖、炉盖升降平移机构等。
据公开信息显示,社交平台名为“沈阳成阳科技研发有限公司”的认证主体系成阳科技。2023年5月31日,该账号发布的内容显示,成阳科技为专业从事各种型号真空感应炉炉体,中大型结构件焊接加工、高精度零部件制造加工等生产、销售为一体的民营企业。
此外,上述平台发布于2024年12月31日的公开信息,画面内容涉及成阳科技的厂房及产品,且标题带有“#真空炉”的话题。
需要说明的是,成阳科技上述产品与广泰真空供应商官网的产品或存相似之处。
据签署于2025年12月16日的招股书,2022年,抚顺市晁元机械有限公司(以下简称“晁元机械”)为广泰真空第二大供应商,交易金额为1,793.8万元,占广泰真空当期采用总额的比例为6.11%,采购内容为炉体及其组件、真空阀、加热室框架、密封件等。
据晁元机械官网,截至查询日2025年12月23日,晁元机械的产品包括真空炉体,通过图片对比与成阳科技公开平台发布的产品或高度相似。
另外,成阳科技与广泰真空共同参与熔炼炉的竞标。
据内蒙古公共资源交易中心发布于2025年2月20日的公开信息,一项名为“内蒙古北方稀土磁性材料有限责任公司新建50000吨高性能钕铁硼速凝合金项目熔炼炉采购”项目(以下简称“熔炼炉采购项目”)的招标信息显示,该项目的招标范围为采购8套连续式真空速凝熔炼炉,包含供货、安装、调试及培训工作,计划投资金额为6,400万元。
2025年2月20日发布的中标候选人信息显示,熔炼炉采购项目的第一中标候选人为广泰真空,投标报价为5,430.16万元,第二中标候选人为沈阳中北真空设备有限公司(以下简称“中北设备”),投标报价为4,184万元,第三中标候选人为成阳科技,投标报价为5,876万元。
2025年3月18日的中标结果公告披露,熔炼炉采购项目的中标单位为广泰真空,投标报价为5,430.16万元。
然而,成阳科技的人员规模或不及广泰真空及中北设备。
据签署于2025年12月16日的招股书,截至签署日,广泰真空的国内主要竞争对手包括沈阳中北真空技术有限公司(以下简称“中北技术”)。
另外,截至签署日,广泰真空的注册资本为6,734.25万元。截至2025年9月末,广泰真空的员工总人数为274人。
据市场监督管理局数据,中北设备成立于2013年11月18日。截至查询日2025年12月23日,中北设备的法定代表人为孙昊天,注册资本为2,000万元。沈阳中北真空技术有限公司(以下简称“中北技术”)对中北设备持股52%。
2014年7月15日,中北设备进行投资人变更,变更前其投资人为孙昊天、田静、孙宝玉,变更后其投资人为中北技术、田静。2019年1月15日,中北设备再次进行投资人变更,变更前其投资人为中北技术、田静,变更后其投资人为中北技术、田静、孙昊天。
2024年,中北设备的社保缴纳人数为126人。而同期,成阳科技的社保缴纳人数为0人。
即是说,2020年12月,邢仕达入股广泰真空。次年,广泰真空开始与供应商成阳科技合作,报告期内成阳科技与广泰真空累计交易超四千万元,广泰真空向其采购炉体及其配件等。而与广泰真空合作前,即2019-2020年,成阳科技系“零人”企业。
截至查询日2025年12月23日,李洪博持有成阳科技80%的股份。邢仕达、徐成均为民建会成员,盛纳机械系徐成控制的企业,且于2024年10月注销。需要指出的是,2019年公开信息显示,成阳科技为盛纳机械的子公司,且盛纳机械2020年招聘电话,与成阳科技2019-2024年企业联系电话均相同,该电话归属人或为李洪博。
并且,成阳科技在公开平台上自称其为专业做炉体的企业,其产品与广泰真空供应商产品存相似之处。而炉体为广泰真空主要产品熔炼炉及烧结炉的部件之一。2025年,广泰真空与成阳科技同场竞标,且中标人为广泰真空。上述巧合背后,广泰真空与供应商成阳科技背后的“关系网”或值得关注。
二、研发项目投入金额或现“不同版本”,独董履历信披或“手抖”
资本市场的健康发展离不开上市公司质量的提升,而信息披露制度是推动上市公司治理水平提高的重要工具。此番上市,广泰真空年报披露的2024年末“管理及行政人员”数量,比起年报中披露的数量或多2人。此外,其一项研发项目2024的投入金额,或比公转书中披露的该项目2024年1-4月的投入金额还少,令人费解。
2.1 招股书披露2024年末“管理及行政人员”数量,比年报披露同期数量多2人
据广泰真空签署于2025年6月15日的招股说明书(以下简称“2025年6月15日的招股书”),截至2024年末,广泰真空及其子公司员工中,管理及行政人员数量为44人。
而广泰真空2025年4月30日2024年年报显示,截至2024年年末,广泰真空及其子公司员工中,管理及行政人员数量为42人。
可见,两个文件披露时间相隔不到两个月,广泰真空披露的“管理及行政人员”人数或现“不同版本”。
另外,广泰真空或现“手抖”式信披。
2.2 关于股东兼顾问胡颖的历史任职单位,或信披“手抖”
据签署于2025年12月16日的招股书,截至签署日,胡颖持有广泰真空3.56%的股份,且其担任广泰真空顾问。
且签署于2024年11月29日的问询函回复显示,2019年7月至签署日,胡颖在广泰真空担任顾问。2016年3月至2022年3月,胡颖担任北京中科海迅信息科技有限公司(以下简称“北京中科”)独立董事。2023年3月至签署日2024年11月29日,胡颖担任上海泰坦科技股份有限公司(以下简称“泰坦科技”)独立董事。
据市场监督管理局数据,北京中科成立于2019年9月2日。截至查询日2025年12月23日,北京中科的法定代表人为王法,且其主要人员信息中并无“胡颖”。此外,北京中科的变更记录也未提及“胡颖”。
据泰坦科技2024年年报,2019年7月起,胡颖在广泰真空担任财务顾问。2016年3月至2022年3月,胡颖担任北京中科海讯数字科技股份有限公司(以下简称“中科海讯”)独立董事。2023年3月,胡颖被泰坦科技选举独立董事。
据中科海讯2022年年报,2016年3月1日至2022年4月15日,胡颖担任中科海讯的独立董事,其离任原因为任期届满离任。
即是说,2016年3月至2022年3月,广泰真空称其股东兼顾问胡颖在“北京中科海迅信息科技有限公司”担任独立董事。而另外一家任职单位披露,2016年3月至2022年3月,胡颖担任“北京中科海讯数字科技股份有限公司”独立董事。
不仅如此,广泰真空在研项目的投入金额或现疑云。
2.3 关于一项研发项目的投入金额,公转书披露的四个月投入金额高于招股书披露全年投入金额
据签署于2025年12月16日的招股书,2023-2024年,研发项目“一种智能烧结中心用的大型固定手套箱的研发”的研发费用分别为219.66万元、25.79万元。另外,广泰真空在对研发投入披露时,其研发投入即为研发费用,且研发费用无资本化的情形。
而广泰真空签署于2024年11月29日的公开转让说明书(以下简称“签署于2024年11月29日的公转书”),2023年及2024年1-4月,广泰真空研发项目“一种智能烧结中心用的大型固定手套箱的研发”的研发投入金额分别为219.66万元、42.38万元。
经测算,签署于2025年12月16日的招股书与签署于2024年11月29日的公转书,关于“一种智能烧结中心用的大型固定手套箱的研发”项目2023年的研发投入金额相同。而签署于2024年11月29日的公转书披露的该项目2024年1-4月的研发投入金额,比签署于2025年12月16日的招股书披露的该项目2024年的研发投入金额多16.59万元,令人费解。
另外,会计政策变更及差错更正等或未影响上述数据不一致的情况。
2.4 会计政策、会计估计变更等因素,或并不影响上述数据“打架”
据签署于2025年12月16日的招股书,广泰真空会计政策变更中受影响的报表项目为2022-2023年的营业成本、销售费用,且广泰真空不存在会计估计变更及会计差错变更。
此外,2022-2024年及2025年1-6月,广泰真空合并范围内子公司包括沈阳博纳科精工机械有限公司(以下简称“博纳科”)、凡恩泰科(沈阳)有限公司(以下简称“凡恩泰科”)、沈阳双泰真空科技有限公司(以下简称“双泰真空”)。其中双泰真空、凡恩泰科分别于2023年4月、2023年10月注销。
据签署于2024年11月29日的公转书,广泰真空会计政策变更中受影响的报表项目为2022-2023年及2024年1-4月的营业成本、销售费用,且广泰真空不存在会计估计变更及前期会计差错更正。
此外,在合并范围内子公司的披露中,博纳科纳入合并范围内的期间为2022年至签署日2024年11月29日,凡恩泰科纳入合并范围内的期间为2022年至2023年10月。双泰真空纳入合并范围内的期间为2022年至2023年4月。
此外,广泰真空2024年年报显示,2024年,广泰真空合并范围内子公司仅为博纳科。另一方面,其重要会计政策变更涉及的科目为2023年销售费用及营业成本。此外,其未发现重要会计估计变更及重大前期会计差错事项。
可见,会计政策、会计估计变更、合并范围的变化等因素,或并不影响上述数据矛盾。
需要补充的是,2025年,广泰真空审计机构“吃”罚单。
2.5 2025年9月,广泰真空审计机构容诚因执业问题被罚款1,682.92万元
据签署于2025年12月16日的招股书,此番上市,广泰真空的审计机构为容诚会计师事务所(特殊普通合伙)(以下简称“容诚所”)。
据证监会发布于2024年9月12日的公开信息,2024年9月10日,容诚所及相关注册会计师因在执行罗普特科技集团股份有限公司(以下简称“罗普特”)2020年财务报表审计项目中,未关注到贵州省都匀市项目售出货物存放地实际为罗普特租赁的仓库,而被厦门证监局采取出具警示函的监督管理措施,并记入诚信档案。
并且,证监会发布于2025年6月23日的公开信息显示,2025年6月3日,容诚所及相关注册会计师因执行的瑞达期货股份有限公司年报审计项目中存在对收入审计程序执行不到位、函证程序执行不到位、底稿记录不完整、不准确等问题,被厦门证监局采取出具警示函的监督管理措施,并记入诚信档案。
此外,厦门证监局发布于2025年9月26日的公开信息显示,依据相关法规,厦门证监局对容诚所红相股份有限公司(以下简称“红相股份”)年报审计执业未勤勉尽责行为进行了立案调查。经查,容诚所为红相股份提供年报审计服务,出具的2019年至2021年年度审计报告存在虚假记载,在红相股份2019-2021年年度财务报表审计过程中未勤勉尽责。
基于上述情况,2025年9月19日,厦门证监局对容诚所责令改正,没收业务收入622.64万元,并处以1,682.92万元罚款。
上述可知,此番上市,签署于2025年6月15日的招股书披露的2024年末“管理及行政人员”数量,比2024年年报披露数据多2人。不仅如此,广泰真空称股东兼顾问胡颖曾在北京中科任独董,而胡颖曾担任独董的企业名为中科海讯,信披或“手抖”。另外,签署于2025年12月16日的招股书显示,广泰真空一项研发项目2024年的研发投入,比签署于2024年11月29日的公转书中披露该项目2024年1-4月的数据或少16万余元。
需要说明的是,会计政策变更及差错更正等或未影响上述数据“打架”的情况。另外,2024-2025年,广泰真空审计机构容诚三度因执业问题被“点名”,其中一起罚单超1,600万元,或难勤勉。
三、结语
此次上市,供应商成阳科技累计撑起超四千万元采购额。而回溯历史,2020年12月,邢仕达入股广泰真空,次年供应商成阳科技开始与广泰真空合作。研究发现,邢仕达、徐成均为民建会成员,盛纳机械曾系徐成控制的企业。曾有公开信息披露,成阳科技为盛纳机械的子公司,且盛纳机械2020年招聘电话,与成阳科技2019-2024年企业联系电话均相同。即盛纳机械被吊销前,或与成阳科技关系匪浅。此外,2025年,成阳科技与广泰真空同场竞标且广泰真空中标。
另一方面,广泰真空称股东兼顾问胡颖曾在北京中科任独董,而胡颖曾担任独董的企业或名为中科海讯,信披或“手抖”。另外,广泰真空一项研发项目2024年的研发投入、2024年末管理及行政人员数量的信披或也现疑云。并且,2024-2025年,广泰真空的审计机构因执业问题多次被“点名”。
