(原标题:【工业无人机】行业市场规模:2024年中国工业无人机行业市场规模达1497亿元 地理测绘应用占比达30%)

图片来源于网络,如有侵权,请联系删除
行业主要上市公司:纵横股份(688070.SH);中海达(300177.SZ);

图片来源于网络,如有侵权,请联系删除
本文核心数据:中国工业无人机市场规模;
2024年中国工业无人机行业市场规模达557亿元
无人机(unmanned aerial vehicle,简称UAV),是利用无线电遥控设备和自备的程序控制装置操纵的不载人飞机。工业无人机属于民用无人机的一种,是一种精准、高效、便捷的可远程控制的航空器,工业无人机主要用于协同或代替人工完成多种工业及商业领域的任务,其通常搭载为完成作业飞行活动的装置或设备。
2023年中国工业无人机及其相关服务产业市场规模达1134亿元,五年复合增速达54.70%。初步估算,2024年中国工业无人机产业市场规模将达到1497亿元。
应用场景
工业无人机可以应用于农林植保、地理测绘、巡检、安防监控和快递物流等多个下游行业,其中2023年中国工业无人机细分应用场景需求份额最大的是地理测绘领域,该占比高达30%;随着无人机与专业相机技术的发展,测绘无人机的应用也日益普及。在一些国家重大工程建设、灾害应急与处理、国土监察、资源开发,以及还有环保监测与调查等方面,测绘无人机的市场前景十分广阔。
产业竞争
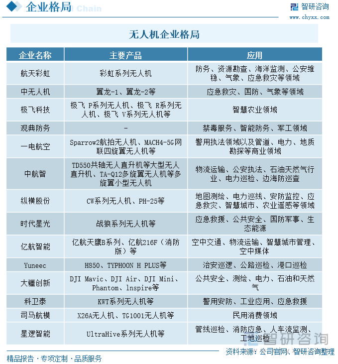
随着无人机技术的持续发展,无人机在工业领域的商业应用不断成熟,我国工业无人机市场规模正处于快速增长阶段。工业无人机在农林植保、巡检、测绘与地理信息、安防监控等领域已经实现成熟应用。但由于行业正处于发展初期,下游分布整体较为分散,行业内未出现占据垄断地位的巨头,参与竞争的企业包括大疆、成都纵横、中海达、飞马科技和极飞科技等。
更多本行业研究分析详见前瞻产业研究院《中国工业无人机行业市场前瞻与投资战略规划分析报告》
